7月份纳税申报,这5个常识,会计还不知道,可以考虑改行了-宝顺财务 

首页> 知识库> 7月份纳税申报,这5个常识,会计还不知道,可以考虑改行了

7月份纳税申报,这5个常识,会计还不知道,可以考虑改行了

来源:www.hzbscw.com 时间:2021-06-30 00:00:00浏览次数:3831次

重要提醒:7月份纳税申报,这5个常识,会计还不知道,可以考虑改行了


一、企业没有应纳税款还需要按期纳税申报吗?

根据《税收征收管理法实施细则》的规定,纳税人在纳税期内没有应纳税款的,也应当按照规定办理纳税申报。纳税人享受减税、免税待遇的,在减税、免税期间应当按照规定办理纳税申报。

纳税人、扣缴义务人的纳税申报或者代扣代缴、代收代缴税款报告表的主要内容包括:税种、税目,应纳税项目或者应代扣代缴、代收代缴税款项目,计税依据,扣除项目及标准,适用税率或者单位税额,应退税项目及税额、应减免税项目及税额,应纳税额或者应代扣代缴、代收代缴税额,税款所属期限、延期缴纳税款、欠税、滞纳金等。

扣缴义务人办理代扣代缴、代收代缴税款报告时,应当如实填写代扣代缴、代收代缴税款报告表,并报送代扣代缴、代收代缴税款的合法凭证以及税务机关规定的其他有关证件、资料。


二、企业虚假纳税申报是什么行为,会受到哪些处罚?

根据《税收征收管理法》的规定, 纳税人必须依照法律、行政法规规定或者税务机关依照法律、行政法规的规定确定的申报期限、申报内容如实办理纳税申报,报送纳税申报表、财务会计报表以及税务机关根据实际需要要求纳税人报送的其他纳税资料。


扣缴义务人必须依照法律、行政法规规定或者税务机关依照法律、行政法规的规定确定的申报期限、申报内容如实报送代扣代缴、代收代缴税款报告表以及税务机关根据实际需要要求扣缴义务人报送的其他有关资料。


纳税人伪造、变造、隐匿、擅自销毁账簿、记账凭证,或者在账簿上多列支出或者不列、少列收入,或者经税务机关通知申报而拒不申报或者进行虚假的纳税申报,不缴或者少缴应纳税款的,是偷税。对纳税人偷税的,由税务机关追缴其不缴或者少缴的税款、滞纳金,并处不缴或者少缴的税款百分之五十以上五倍以下的罚款;构成犯罪的,依法追究刑事责任。


三、首违不罚

对于首次发生下列清单中所列事项且危害后果轻微,在税务机关发现前主动改正或者在税务机关责令限期改正的期限内改正的,不予行政处罚。自2021年4月1日起施行。


序号

事项

1

纳税人未按照税收征收管理法及实施细则等有关规定将其全部银行账号向税务机关报送

2

纳税人未按照税收征收管理法及实施细则等有关规定设置、保管账簿或者保管记账凭证和有关资料

3

纳税人未按照税收征收管理法及实施细则等有关规定的期限办理纳税申报和报送纳税资料

4

纳税人使用税控装置开具发票,未按照税收征收管理法及实施细则、发票管理办法等有关规定的期限向主管税务机关报送开具发票的数据且没有违法所得

5

纳税人未按照税收征收管理法及实施细则、发票管理办法等有关规定取得发票,以其他凭证代替发票使用且没有违法所得

6

纳税人未按照税收征收管理法及实施细则、发票管理办法等有关规定缴销发票且没有违法所得

7

扣缴义务人未按照税收征收管理法及实施细则等有关规定设置、保管代扣代缴、代收代缴税款账簿或者保管代扣代缴、代收代缴税款记账凭证及有关资料

8

扣缴义务人未按照税收征收管理法及实施细则等有关规定的期限报送代扣代缴、代收代缴税款有关资料

9

扣缴义务人未按照《税收票证管理办法》的规定开具税收票证

10

境内机构或个人向非居民发包工程作业或劳务项目,未按照《非居民承包工程作业和提供劳务税收管理暂行办法》的规定向主管税务机关报告有关事项


四、财产和行为税合并申报多个税种后只更正申报一个税种怎么办?

合并申报支持单税种更正。纳税人更正申报一个或部分税种,不影响其他已申报税种。例如,纳税人一次性申报了城镇土地使用税、房产税、印花税和资源税等4个税种,随后发现资源税申报错误,则可以仅就资源税进行更正申报。更正时,修改资源税税源明细表再单独更正申报即可,无需调整其他已申报税种。


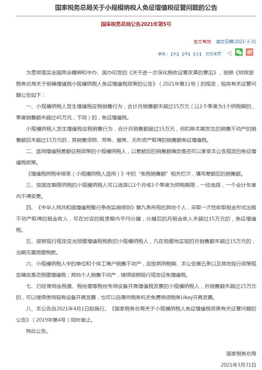
五、、小规模纳税人可以根据经营需要自行选择按月或者按季申报吗?

纳税人可以自行选择纳税期限。小规模纳税人纳税期限不同,其享受免税政策的效果可能存在差异。为确保小规模纳税人充分享受政策,延续《国家税务总局关于小规模纳税人免征增值税政策有关征管问题的公告》(2019年第4号)相关规定。《关于小规模纳税人免征增值税征管问题的公告》(公告2021年第5号)明确,按照固定期限纳税的小规模纳税人可以根据自己的实际经营情况选择实行按月纳税或按季纳税。但是需要注意的是,纳税期限一经选择,一个会计年度内不得变更。

图片


相关资讯